優質的服務流程
· quality of service processes ·

需求溝通傾聽客戶需求,了解用戶使用環境和現場工況
方案設計根據現場實際工況,針對性出具解決方案
合同簽訂技術和商務規范確認,簽訂合作協議
產品制作選擇最優質的元器件,嚴格按照技術協議
調試安裝現場規范安裝,靜態動態調試,分析儀運行
售后服務后續維護,持續跟進,終身維修

全國熱線
銷售熱線
公司地址山東濟南市槐蔭區太平河南路1567號均和云谷濟南匯智港6號樓
日前,生態環境部發布《固定污染源廢氣 非甲烷總烴連續監測技術規范(征求意見稿)》。全文如下:
前言
為貫徹《中華人民共和國環境保護法》《中華人民共和國大氣污染防治法》,保護生態環境,保障人體健康,規范固定污染源廢氣非甲烷總烴排放連續監測,制定本標準。
本標準規定了固定污染源廢氣非甲烷總烴連續監測系統的組成和功能、技術性能、監測站房、安裝、技術指標調試檢測、技術驗收、日常運行維護、日常運行質量保證以及數據審核和處理的有關要求。
本標準的附錄A~附錄B為規范性附錄,附錄C~附錄E為資料性附錄。
本標準由生態環境部生態環境監測司、法規與標準司組織制訂。
本標準主要起草單位:中國環境監測總站、上海市環境監測中心、江蘇省南京環境監測中心、生態環境部環境工程評估中心。
本標準生態環境部202□年□□月□□日批準。
本標準自202□年□□月□□日起實施。
本標準由生態環境部解釋。
固定污染源廢氣非甲烷總烴連續監測技術規范
1適用范圍
本標準規定了固定污染源廢氣排放連續監測系統中非甲烷總烴排放和有關氣體排放參數連續監測系統的組成和功能、技術性能、監測站房、安裝、技術指標調試檢測、技術驗收、日常運行管理、日常運行質量保證以及數據審核和處理等有關要求。
本標準適用于采用氫火焰離子化檢測器(FID)的固定污染源廢氣中非甲烷總烴連續監測系統。
2規范性引用文件
本標準引用了下列文件或其中的條款。凡是未注明日期的引用文件,其最新版本適用于本標準。
GB3836.1爆炸性環境第1部分:設備通用要求
GB/T4208外殼防護等級(IP代碼)
HJ38固定污染源廢氣總烴、甲烷和非甲烷總烴的測定氣相色譜法
HJ75固定污染源煙氣(SO2、NOx、顆粒物)排放連續監測技術規范
HJ212污染源在線自動監控(監測)系統數據傳輸標準
HJ1013固定污染源廢氣非甲烷總烴連續監測系統技術要求及檢測方法
3術語和定義
3.1非甲烷總烴NonmethaneHydrocarbons(NMHC)在HJ38標準規定條件下,氫火焰離子化檢測器上有響應的除甲烷外其他氣態有機化合物的總和(除另有說明,結果以碳計)。
3.2連續監測系統ContinuousMonitoringSystem(CMS)連續監測固定污染源廢氣參數所需要的全部設備。3.3非甲烷總烴連續監測系統NonmethaneHydrocarbonsContinuousEmissionMonitor-ingSystem(NMHC-CEMS)連續監測固定污染源廢氣中非甲烷總烴排放濃度和排放量所需的全部設備。3.4有效數據ValidData符合本標準技術指標要求,經驗收合格的NMHC-CEMS,在固定污染源排放廢氣條件下,正常運行所測得的數據。
3.5有效小時均值ValidHourlyAverage整點1h內不少于45min有效數據的算術平均值。3.6分析周期AnalysisCycleTimeNMHC-CEMS連續運行時給出兩組測量結果之間的時間間隔。
3.7參比方法ReferenceMethod用于與NMHC-CEMS測量結果相比較的國家或行業發布的標準方法。
3.8校驗Checkout/Verification用參比方法對NMHC-CEMS(含取樣系統、分析系統)檢測結果進行相對準確度、相關系數、相對誤差、絕對誤差等的比對檢測過程。
3.9系統響應時間ResponseTime系統響應時間指從NMHC-CEMS系統采樣探頭通入標準氣體起,到分析儀示值達到標準氣體標稱值90%止,中間的時間間隔。
3.10相對準確度Relativeaccuracy采用參比方法與NMHC-CEMS同步測定廢氣中氣態污染物濃度,取同時間區間且相同狀態測量結果組成若干數據對,數據對之差平均值的絕對值與置信系數之和與參比方法測定數據的平均值之比。
4系統組成和功能要求
固定污染源NMHC-CEMS由NMHC監測單元和廢氣參數監測單元、數據采集與處理單元組成。
NMHC-CEMS應當實現測量廢氣中非甲烷總烴濃度、廢氣參數(溫度、壓力、流速或流量、濕度以及含氧量等),同時計算廢氣中污染物排放速率和排放量,顯示(可支持打?。┖陀涗浉鞣N數據和參數,形成相關圖表,并通過數據、圖文等方式傳輸至管理部門等功能。輸出參數計算應滿足本標準附錄A要求。
對于含氧量參與污染物折算濃度計算的,應按本標準附錄A中公式(A.4)換算為大氣污染物基準排放濃度。
對于采用熱濕法測量污染物濃度的NMHC-CEMS應安裝濕度CMS,按照本標準附錄A中公式(A.9)進行濕基值和干基值的換算。
5技術性能要求
滿足HJ1013中5.1~5.4技術要求及6.1~6.2相關性能指標要求。
6監測站房要求
6.1應為室外NMHC-CEMS提供獨立站房,監測站房與采樣點之間距離應盡可能近,原則上不超過70m。
6.2監測站房基礎荷載強度應≥2000kg/m2。若站房內僅放置單臺機柜,面積應≥2.5×2.5m2。若同一站房放置多套分析儀表,每增加一臺機柜,站房面積應至少增加3m2,便于開展運維操作。站房空間高度應≥2.8m,站房建在標高≥0m處。
6.3監測站房內應安裝空調和采暖設備,室內溫度應保持在(15~30)°C,相對濕度應≤60%,空調應具有來電自動重啟功能,站房內應安裝排風扇或其他通風設施。
6.4監測站房內配電功率能夠滿足儀表實際要求,功率不少于8kW,至少預留三孔插座5個、穩壓電源1個、UPS電源一個。
6.5監測站房內應配備不同濃度的有證標準氣體,且在有效期內。標準氣體應當包含零氣(一般為高純氮氣,純度≥99.999%;含有其他氣體的濃度不得干擾儀器的讀數)和量程標氣,以滿足日常零點、量程校準、校驗的需要。低濃度標準氣體可由高濃度標準氣體通過經校準合格的等比例稀釋設備獲得(精密度≤1%),也可單獨配備。
6.6監測站房應有必要的防水、防潮、防雷擊、隔熱、保溫措施,站房內應安裝可燃氣體報警器、站房外張貼顯著的防火標識。若站房設在防爆區域內應按照GB3836.1中相關規定配備防爆等安全設施。
6.7監測站房應具有能夠滿足NMHC-CEMS數據傳輸要求的通訊條件。
7安裝要求
7.1安裝位置要求
滿足HJ75中安裝位置要求。監測點位設置標準發布后,從其規定。
7.2安裝施工要求
滿足HJ75中安裝施工要求。室外部件外殼或外罩還應至少達到GB/T4208中IP55防護等級要求。樣品傳輸管線應具備穩定、均勻加熱和保溫的功能,其加熱溫度應保證在120°C以上,加熱溫度值應能夠在機柜或系統軟件中顯示查詢。防爆區域應優先滿足防爆要求。固定污染源排放廢氣中含強腐蝕性氣體時,樣品經過的器件或管路需選用耐腐蝕性材料。
8技術性能指標調試檢測
8.1NMHC-CEMS在完成安裝、初調,并連續運行168h后,應進行為期72h的技術性能指標的調試檢測。調試檢測的技術性能指標包括:
a)NMHC-CEMS分析周期;b)NMHC-CEMS系統響應時間;c)NMHC-CEMS零點漂移、量程漂移;4d)NMHC-CEMS示值誤差;e)NMHC-CEMS準確度;f)流速CMS準確度;g)流速CMS速度場系數;h)流速CMS速度場系數精密度;i)溫度CMS準確度;j)濕度CMS準確度。
8.2對于安裝有氧氣CMS裝置的,調試檢測的技術性能指標還應包括:
a)氧氣CMS零點漂移、量程漂移;b)氧氣CMS示值誤差;c)氧氣CMS系統響應時間;d)氧氣CMS準確度。
8.3技術性能指標的調試檢測:
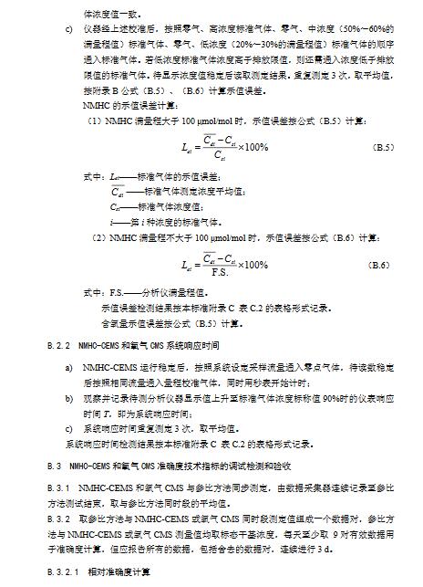
準確度檢測須在生產設備正常且穩定運行的條件下開展。各技術性能指標的調試檢測方法按照本標準附錄B進行,調試檢測技術性能指標要求應符合本標準表1規定,其中分析周期連續3天共測量3次,每日分析周期都應滿足要求。調試檢測結果不滿足本標準技術性能指標要求時按照HJ75附錄B中B.2和B.3執行,調試檢測數據可參照本標準附錄C格式記錄,調試檢測完成后編制調試檢測報告,報告的格式應符合本標準附錄D規定,調試檢測結果應達到本標準表1的要求。


9技術驗收
9.1總體要求
NMHC-CEMS在完成安裝、調試檢測并和生態環境部門聯網后,應進行技術驗收,包括NMHC-CEMS技術指標驗收和聯網驗收。其中,技術指標驗收中的準確度驗收應在其他各項技術指標驗收合格后開展。
9.2技術驗收條件
符合下列要求的NMHC-CEMS才可以開展技術驗收工作:a)NMHC-CEMS的安裝位置及手工采樣位置符合本標準第7章要求;b)數據采集和傳輸以及通信協議均應符合HJ212相關要求,并提供一個月內數據采集和傳輸自檢報告,報告應對數據傳輸標準的各項內容做出響應;c)根據本標準第8章要求進行了72h的調試檢測,并提供調試檢測合格報告及調試檢測結果數據;d)調試檢測后至少穩定運行7d。
9.3技術指標驗收
9.3.1一般要求
9.3.1.1NMHC-CEMS技術指標驗收包括NMHC-CEMS和廢氣參數CMS技術指標驗收。
9.3.1.2驗收前24h,需對待測NMHC-CEMS進行零點和量程校準,記錄設備零點和量程讀數,以此作為驗收時計算24h零點漂移和量程漂移的初始讀數。驗收期間除本標準規定操作外,不允許對NMHC-CEMS進行零點和量程校準、維護、檢修、調節。
9.3.1.3驗收前應檢查采樣伴熱管設置,應符合本標準7.2相關規定。
9.3.1.4驗收期間,生產設備應正常且穩定運行,可通過調節生產工況或廢氣凈化設備達到某一穩定的排放狀況。
9.3.1.5驗收時必須采用有證標準物質或標準樣品(不確定度不超過±2%),標準物質采用甲烷和丙烷標氣或者兩者混合氣體,零氣可使用氮氣或除烴空氣(其中碳氫化合物不得高于0.3mg/m³)。
9.3.1.6對NMHC-CEMS進行全系統零點校準和量程校準、示值誤差和系統響應時間檢測時,零氣和標準氣體應通過預設管線輸送至采樣探頭處,經由樣品傳輸管線回到站房,經過全套預處理設施后進入氣體分析儀,不得直接通入氣體分析儀。
9.3.1.7日常運行中更換NMHC-CEMS分析儀表或變動NMHC-CEMS取樣點位時,應分別滿足本標準7.1和7.2要求,并進行再次驗收。
9.3.2驗收內容技術指標驗收內容包括零點漂移、量程漂移、示值誤差、分析周期、系統響應時間和準確度驗收。采用參比方法進行準確度驗收時,流速、煙溫、濕度有效數據不少于5個,非甲烷總烴有效數據不少于9個,與同時段NMHC-CEMS平均值進行準確度計算。安裝有氧氣CMS裝置的,還需對其進行驗收。參比方法測得的有效數據不少于9個,與同時段氧氣CMS平均值進行準確度計算。
9.3.2.1非甲烷總烴技術指標要求見本標準表1,操作步驟和計算公式按照HJ1013中7.2現場檢測要求和方法及本標準附錄B相關要求執行。準確度驗收時,待測NMHC-CEMS與參比方法同步對現場排放非甲烷總烴進行測量。參比方法可選用HJ38,也可選用國家制訂發布的其它非甲烷總烴測試方法標準。
9.3.2.2氧含量、流速、煙溫和濕度技術指標、操作步驟和計算公式均按照本標準附錄B相關要求執行。
9.3.3驗收報告技術指標驗收測試報告應包括以下信息:a)報告標識-編號;b)檢測日期和編制報告日期;c)NMHC-CEMS標識-制造單位、型號和系列編號;d)包括在系統中的NMHC-CEMS的主要組件(如氣體檢測器、流速CMS等);e)安裝NMHC-CEMS的企業名稱和安裝位置相關污染源名稱;f)環境條件記錄情況(大氣壓力、環境溫度、環境濕度);g)示值誤差、分析周期、系統響應時間、零點漂移和量程漂移驗收引用的標準及技術指標要求;h)準確度驗收引用的標準及技術指標要求;i)可溯源到國家標準的標準氣體;j)參比方法所用的主要設備、儀器等;k)檢測結果和結論;l)測試單位;m)三級審核簽字;n)色譜分析儀出廠檢測原始譜圖復印件;o)驗收測試結果和驗收測試報告,格式參照HJ75附錄F;7p)備注(技術驗收單位認為與評估NMHC-CEMS性能相關的其他信息)。技術指標驗收完成后編制技術指標驗收報告,技術指標驗收結果應達到本標準表1的要求。
9.4NMHC-CEMS聯網驗收聯網驗收內容和技術指標按照HJ75、HJ212相關要求執行。
10日常運行管理要求
10.1總體要求NMHC-CEMS運維單位應根據NMHC-CEMS使用說明書和本標準的要求編制儀器運行管理規程,確定系統運行操作人員和管理維護人員的工作職責。運維人員應當熟練掌握NMHC-CEMS的原理、使用和維護方法。NMHC-CEMS日常運行管理應包括日常巡檢和日常維護保養,需滿足HJ75中10.2日常巡檢和10.3日常維護保養的相關要求,并符合本標準附錄E和HJ75附錄G中格式記錄要求。
10.2常見故障分析及排除滿足HJ75中11.5常見故障分析及排除的相關要求,并符合本標準附錄E和HJ75附錄G中格式記錄要求。
10.3安全要求a)運維、檢測人員必須參加安全培訓;b)運維、檢測人員要熟知防火防爆常識,會熟練使用消防器材;c)設置安全監督員制度,在維護檢測作業中,安全員必須實施全程監督;d)必須穿著防靜電工作服和防靜電工作鞋,在檢測現場嚴禁穿脫和拍打衣服,不得梳頭和追逐打鬧;e)嚴禁火種帶入檢測現場;f)雷雨天須停止檢測作業,防止雷擊。
11日常運行質量保證要求
11.1一般要求日常運行質量保證是保障NMHC-CEMS正常穩定運行、持續提供有質量保證監測數據的必要手段。當NMHC-CEMS不能滿足技術指標而失控時,應及時采取糾正措施,并應縮短下一次校準、維護和校驗的間隔時間。
11.2定期校準定期校準應滿足HJ75中11.2定期校準的相關要求。校準技術指標應滿足本標準表1要求。定期校準記錄參照HJ75附錄G中表格形式記8錄。
11.3定期維護維護頻次按照本標準附表E.1進行,定期維護應做到:a)使用氫氣鋼瓶時,至少每周巡檢一次鋼瓶氣的壓力并記錄,有條件的應做到一用一備;b)使用氫氣發生器時,至少每周檢查一次氫氣發生器變色硅膠的變色 情況,超過2/3變色應及時更換變色硅膠;c)使用氫氣發生器時,應按其說明書規定,定期檢查氫氣壓力、氫氣發生器電解液等,根據使用情況及時更換,定期添加純凈水;d)至少每周檢查一次除烴裝置溫度是否保持在350°C以上;e)至少每周檢查一次出峰時間與標準譜圖一致性情況是否符合儀器使用手冊要求;f)至少每月檢查一次燃燒氣連接管路的氣密性,NMHC-CEMS的過濾器、采樣管路的結灰情況,若發現數據異常應及時維護;g)至少每半年檢查一次零氣發生器中的活性炭和NO氧化劑,根據使用情況進行更換;h)使用催化氧化裝置的NMHC-CEMS至少每年用丙烷標氣檢驗一次轉化效率,保證丙烷轉化效率在95%以上,否則應更換催化氧化裝置;i)更換主要部件如色譜柱、定量環時需對分析儀進行多點校準,并記錄校準數據和過程,校準數據符合本標準表1要求且穩定后才可投入運行;j)定期維護記錄按本標準附錄E中表格形式記錄。
11.4定期校驗至少3個月做一次校驗,參比方法與NMHC-CEMS同時段數據進行比對。當校驗結果不符合本標準表1中準確度指標要求時,則應擴展為評估NMHC-CEMS的準確度校正,按8.3開展直至達到要求。
11.5標準物質a)標準氣體須在有效期內使用,其標準物質認定證書中不確定度不超過±2%。零氣可使用氮氣或除烴空氣,其中碳氫化合物不得高于0.3mg/m³;b)采用自配標樣,必須用有證標準物質對自配標樣進行驗證,驗證結果必須在標準值允許范圍內。采用稀釋設備對標準氣體進行稀釋配比的,稀釋設備精度不超過1%。
12數據審核和處理
12.1NMHC-CEMS數據審核按照HJ75中12.1CEMS數據審核相關要求開展數據審核。
12.2NMHC-CEMS數據無效時間段數據處理9滿足HJ75中12.2CEMS排放量的數據無效時間段數據處理相關要求。
12.3數據記錄與報表
12.3.1記錄參照本標準附錄C的表格形式記錄監測結果。
12.3.2報表參照本標準附錄C的表格形式定期形成NMHC-CEMS數據報表,報表中應給出最大值、最小值、平均值、累計排放量以及參與統計的樣本數。




















需求溝通傾聽客戶需求,了解用戶使用環境和現場工況
方案設計根據現場實際工況,針對性出具解決方案
合同簽訂技術和商務規范確認,簽訂合作協議
產品制作選擇最優質的元器件,嚴格按照技術協議
調試安裝現場規范安裝,靜態動態調試,分析儀運行
售后服務后續維護,持續跟進,終身維修
Copyright ? 2015-2023 山東新澤儀器有限公司 版權所有
全國熱線:400-050-3910
E-mail:[email protected]
地址:濟南市槐蔭區太平河南路1567號均和云谷匯智港6號樓
魯ICP備16002986號-5?
XML地圖